2020年4月自考茂名报名报考流程
编辑整理:广东自考网 发表时间:2020-06-10 17:24:20
【加入自考交流群】
立即购买
《自考视频课程》名师讲解,轻松易懂,助您轻松上岸!低至199元/科!
2020年4月自考茂名报名报考流程
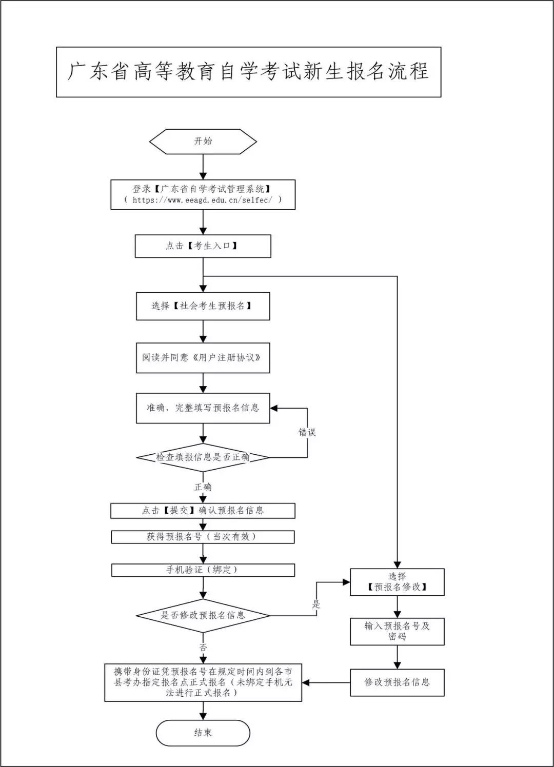
茂名自考新生报名:
登录【广东省自学考试管理系统】--点击【考生入口】
--选择【社会考生预报名】--阅读并同意《用户注册协议》--准确完整填写预报名信息
--点击提交预报名信息--获得预报名号(当次有效)--
手机验证(绑定)--携带身份证凭预报名号在规定时间内到茂名各市县考办指定报名点正式报名
--结束

茂名自考考生报考
登录【广东省自学考试管理系统】--点击【考生报考】
--输入准考证号、密码、验证码,点击【登录】,选择【考生报考】
--阅读并同意《报考须知》进入报考界面
--选择报考区县、报考课程--进行手机验证--保存报考信息
--点击【确认报考信息】
--点击【缴费】--确认报考信息--点击【前往缴费】
--输入身份证件号码--进行网上缴费--查询缴费信息(检查缴费状态是否为“已缴费”)
--报考成功

本文整理于2020年1月广东自考报名须知,请考生以最新公告为准。
茂名自考新生报名:
登录【广东省自学考试管理系统】--点击【考生入口】
--选择【社会考生预报名】--阅读并同意《用户注册协议》--准确完整填写预报名信息
--点击提交预报名信息--获得预报名号(当次有效)--
手机验证(绑定)--携带身份证凭预报名号在规定时间内到茂名各市县考办指定报名点正式报名
--结束

茂名自考考生报考
登录【广东省自学考试管理系统】--点击【考生报考】
--输入准考证号、密码、验证码,点击【登录】,选择【考生报考】
--阅读并同意《报考须知》进入报考界面
--选择报考区县、报考课程--进行手机验证--保存报考信息
--点击【确认报考信息】
--点击【缴费】--确认报考信息--点击【前往缴费】
--输入身份证件号码--进行网上缴费--查询缴费信息(检查缴费状态是否为“已缴费”)
--报考成功

本文整理于2020年1月广东自考报名须知,请考生以最新公告为准。
本文标签:广东自考 茂名 2020年4月自考茂名报名报考流程
转载请注明:文章转载自(http://www.zikaogd.com)
《广东自考网》免责声明:
1、由于考试政策等各方面情况的调整与变化,本网提供的考试信息仅供参考,最终考试信息请以省考试院及院校官方发布的信息为准。
2、本站内容部分信息均来源网络收集整理或来源出处标注为其它媒体的稿件转载,免费转载出于非商业性学习目的,版权归原作者所有,如有内容与版权问题等请与本站联系。联系邮箱:812379481@qq.com。





