【韶关市】2019年4月自学考试报名报考须知
编辑整理:广东自考网 发表时间:2020-06-10 11:14:11
【加入自考交流群】
立即购买
《自考视频课程》名师讲解,轻松易懂,助您轻松上岸!低至199元/科!
【韶关市】2019年4月自学考试报名报考须知
根据省考委文件精神,2019年4月广东省高等教育自学考试将于4月13、14日两天进行。现将我市本次考试的报名报考工作有关事项安排如下:
凡在我省居住和工作的中华人民共和国公民,不受性别、年龄、民族、种族和已受教育程度的限制,均可参加我省自学考试。港澳和台同胞、海外侨胞及外籍人士,也可参加我省自学考试。服刑人员经有关部门批准后也可参加我省自学考试。
二、报名报考时间
新生报名时间为2019年2月20日9:00-2月24日17:00,考生报考时间为2019年2月25日9:00-3月4日17:00。
三、考生报名报考手续
首次参加我省自学考试的新考生须先办理新生报名手续,然后才可选择课程报考。已取得广东省自考准考证号的考生可直接报考。
(一)新生报名
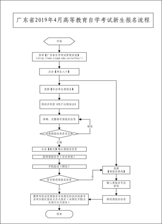
新生报名分预报名和正式报名两个阶段。
1.预报名
新生自行登录广东省自学考试管理系统(网址:www.stegd.edu.cn/selfec/下同)进行预报名。根据《关于广东省高等教育自学考试专业调整有关事项的通知》(粤考委〔2018〕1号)规定,此次新生报名只能选择调整后的专业名称。预报名时考生须录入个人信息并设置个人密码,预报名成功后将得到唯一的预报名号,预报名号仅当次有效。考生预报名成功后还须完成本人手机绑定方能进行正式报名。
2.正式报名
新生凭预报名号在2月20-24日(上午:8∶30-11∶30时,下午:14∶30-17∶00时)到韶关市招生考试中心112室进行现场正式报名,考生正式报名时须携带本人有效身份证进行电子摄像,同时打印、确认报名资料,并获得一个唯一的准考证号码。所有考生务必牢记本人准考证号,报考时须使用该准考证号方能报考。
(二)考生报考
持有广东省自学考试准考证号的考生,可按省考办公布的2019年4月的开考计划,根据自己的实际情况选择报考相应的课程。所有考生均须通过广东省自学考试管理系统报考,并进行网上缴费。考生报考时如未绑定联系手机,则须先完成本人手机绑定方可报考,需要修改已绑定手机的也可通过报考菜单栏的【手机绑定】功能进行解绑和重新绑定。
为进一步规范我省自学考试的管理,倡导诚信考试理念,提升考点资源利用率,从2019年4月起,在我省自学考试中试点建立考生诚信报考档案。
考生进入自学考试管理系统报考页面,须认真、完整阅读并同意本须知的全部内容(含《广东省自学考试诚信报考承诺书》,见文后)后方能报考。在开展建立自学考试诚信报考档案试点的地市,考生违背《广东省自学考试诚信报考承诺书》,当期考试缺考2门课程或以上,将被认定为无故缺考,并记入考生诚信报考档案;在省考办组织的下一期自学考试中,在建立诚信报考档案试点的地市只能报考不超过2门课程,非试点地市仍可自由报考。考生应根据自身实际情况合理报考,诚信应考。
每个考生每次考试只能报考一次,且只能选择一个考区参加考试,在保存或修改报考信息时须进行短信验证,以确认是考生本人操作,报考时确认的联系手机和通信地址将作为各级自考办当次考试联系考生的重要渠道,考生务必认真核对,确保准确无误,因填写错误或填写他人手机号码导致的后果由考生承担。考生在确认报考信息前,须认真核对选择的考区和报考课程是否正确。考区和报考课程一经考生确认,不得增加、删减、更改,确认报考后所交报考费一旦网上缴纳,不予退还。考生缴费后须再次登录自学考试管理系统,检查交费状态是否为“已缴费”,以此确认是否报考成功。逾期未缴纳考试费而导致报考不成功所造成的后果由考生本人负责。
未曾采集电子相片的考生在报考前必须先到地市考办指定报名点现场采集。
四、打印准考证
我省自学考试实行网上自行打印准考证,准考证上将写明考生参加当次各科考试的座位信息。所有考生均须凭网上自行打印的当次考试的准考证及本人有效身份证参加考试,原省自考办发放的卡片式准考证不再作为参加考试的凭证。
考试开始前10天内,考生可登录广东省自学考试管理系统打印准考证。
五、违规处理
广东省自学考试委员会办公室将严格按照《国家教育考试违规处理办法》及相关规定严肃处理违纪作弊考生,并如实将相关信息记入诚信档案,涉嫌组织作弊、替考等违法犯罪行为的,移交有关部门处理。
考试违规处理事先告知书和违规处理决定书将依据当次报考时考生确认绑定的联系手机和通信地址邮寄,考生须保持通讯畅通。考生也可在成绩公布后,通过广东省自学考试管理系统查询违规处理的相关情况。
关于建立自学考试诚信报考档案试点地市名单,成绩公布及其他未尽事宜,请考生密切关注广东省教育考试院官方微信(微信号:gdsksy)和网站(网址:http://www.eeagd.edu.cn)相关讯息。
温馨提示:请报考我市考区的考生,尽早登录广东省自学考试管理系统进行课程报考,以免因报考人数太多,考位不足而导致无法报考。
2019年4月广东省高等教育自学考试报名报考流程图


广东省自学考试诚信报考承诺书
为倡导诚信考试理念,共同构建诚信社会,本人理解并自愿同意接受以下内容:
1.自愿诚信报考,诚信考试,不无故缺考,不违纪作弊。
2.知悉并同意省、市关于建立广东省自学考试考生诚信报考档案的相关规定。
3.如当次考试无故缺考2门课程或以上的,自愿在省考办组织的下一期自学考试中报考不超过2门课程。
4.当次考试被认定为无故缺考而被记入诚信报考档案后,本人认为有正当理由的,会在当次考试结束后10天内向当次考试所在地市考办提交相关佐证材料,说明缺考理由,提出诚信报考档案修复申请。不按此时间提出诚信报考档案修复申请而影响到报考科次或考点选择的,由本人承担后果。
本文标签:广东自考 韶关 【韶关市】2019年4月自学考试报名报考须知
转载请注明:文章转载自(http://www.zikaogd.com)
《广东自考网》免责声明:
1、由于考试政策等各方面情况的调整与变化,本网提供的考试信息仅供参考,最终考试信息请以省考试院及院校官方发布的信息为准。
2、本站内容部分信息均来源网络收集整理或来源出处标注为其它媒体的稿件转载,免费转载出于非商业性学习目的,版权归原作者所有,如有内容与版权问题等请与本站联系。联系邮箱:812379481@qq.com。





