[广州自考]关于2025年下半年自考毕业证书领取通知!
编辑整理:广东自考网 发表时间:2026-04-16 09:23:37
【加入自考交流群】
《自考视频课程》名师讲解,轻松易懂,助您轻松上岸!低至199元/科!
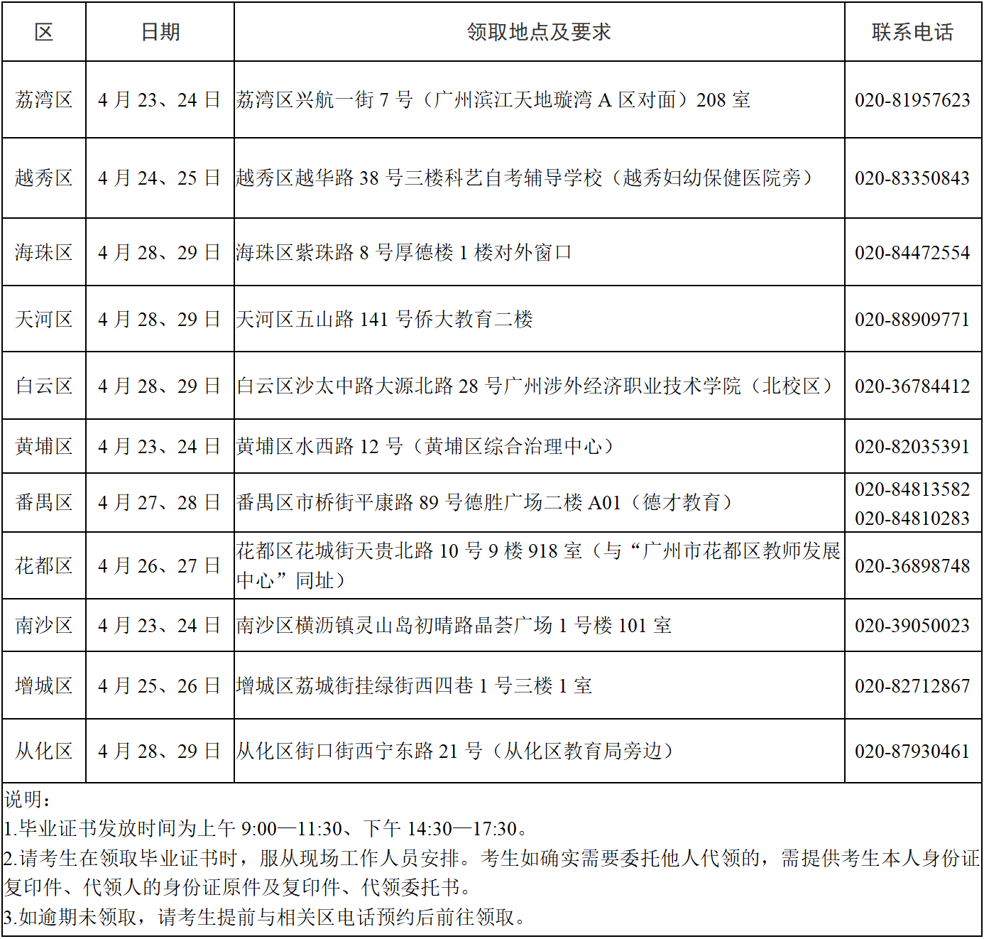
广州市2025年下半年自学考试毕业证书将于4月23日至29日发放,市招考办提醒广大考生:
请考生本人凭身份证,到办理毕业登记申请和初审所在区指定地点领取毕业证书(或审核未通过的退档材料),具体安排见下表。
![[广州自考]关于2025年下半年自考毕业证书领取通知!(图1) image.png](/uploads/allimg/20260416/1-2604160925223I.png)
来源:广州市招生考试委员会办公室
本文标签:广东自考 领证通知 [广州自考]关于2025年下半年自考毕业证书领取通知!
转载请注明:文章转载自(http://www.zikaogd.com)
《广东自考网》免责声明:
1、由于考试政策等各方面情况的调整与变化,本网提供的考试信息仅供参考,最终考试信息请以省考试院及院校官方发布的信息为准。
2、本站内容部分信息均来源网络收集整理或来源出处标注为其它媒体的稿件转载,免费转载出于非商业性学习目的,版权归原作者所有,如有内容与版权问题等请与本站联系。联系邮箱:812379481@qq.com。





