2026年4月广东自考准考证今天10点开始打印了!(附打印流程)
编辑整理:广东自考网 发表时间:2026-04-01 09:31:24
【加入自考交流群】
《自考视频课程》名师讲解,轻松易懂,助您轻松上岸!低至199元/科!
各位参加广东4月自考的小伙伴们注意啦!
2026年4月广东省自考准考证打印于今天4月1日10点起开始打印啦!
这可是参加自考的重要凭证,关乎着大家能否顺利进入考场,下面就跟着小编一起来了解一下准考证打印的相关事宜吧!
需要备考资料/方案的童鞋,可添加助学老师获取

2026年4月准考证打印时间为:2026年4月1日上午10时起
2026年4月自考时间为:4月11日-12日
⚠️ 重点提醒:
不是“4月1日当天”才能打!是从4月1日开始,一直到考完前都能打。
但!千万别拖到4月10日晚上!系统可能卡顿、网络可能崩,你哭都来不及!
二、准考证打印全流程图解
第一步:打开官网
打开浏览器,输入官方唯一入口:https://eea.gd.gov.cn/
点击“报名报考”—>“自学考试”;

第二步:登录考生系统
点击页面左下角【考生入口】;

输入你的考生号、密码、验证码;
点击登录;

如果你忘了密码?
点击“忘记密码” → 输入身份证号 + 验证码 → 系统自动重置!
第三步:找到打印入口
登录后,点击顶部导航栏的【报考】;
再点击左侧菜单栏的【打印准考证】;

第四步:下载并打印
页面会自动加载你的准考证PDF;
点击【打印准考证】→ 选择“打印”;
用普通A4纸打印,黑白或彩色都行!

✅ 打印后必须做三件事:
1.核对信息:姓名、身份证号、考区、考场、科目、时间,一个字都不能错!
2.保存电子版:截图或发到手机,万一纸质丢了,还能再打!
3.别乱涂改!准考证上不能写任何字,不能折,不能复印,考试时不能当草稿纸用!否则直接取消成绩!
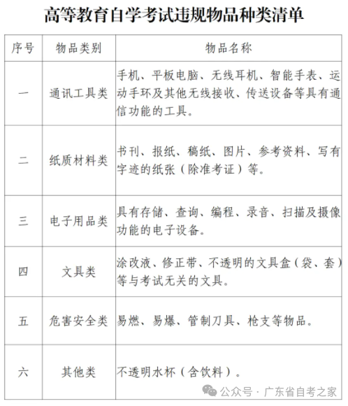
三、考场注意事项清单
你考得再好,带错东西、迟到、没带证,全白搭!
✅ 必须带的(缺一不可):
警告:有同学带了临时身份证,结果被拒之门外!临时身份证必须是公安机关出具的、带照片、有钢印的原件,复印件不行!
❌ 绝对不能带的(带了就是作弊!):
1.打印准考证后,立刻查考场地址(准考证上会写)
2.用地图App提前规划路线:高铁+地铁+步行,算好时间
3.如果是跨市考试(比如你报了广州,但人在深圳),提前一天到考场城市住下!
✅老师建议:4月10日晚上,务必住进考场附近酒店!别省那几百块,省了可能就丢了几年努力!
我见过太多人,科目全过了,却因为没打印准考证、忘带身份证、迟到15分钟,最后没拿到证。别让一个小小的疏忽,毁掉你所有的坚持。
在此,小编祝大家4月考试:考得都会。蒙的全对!
最后送大家一句话:
“自考不是比谁聪明,是比谁先行动。”
2026年不是终点,而是你离梦想最近的起点。
别等了,现在,就去报名。
↓

距离广东2026年10月自考,还有200+天。
你,准备好了吗?
如果对你有用的话,记得点个“ ❤ + 转发 ”分享给你身边正在备考的朋友!
看完还不知道
10月自考该如何备考?
请添加下方助学老师微信获取备考资料/方案

(识别二维码添加助学老师微信)
本文标签:广东自考 准考证打印 2026年4月广东自考准考证今天10点开始打印了!(附打印流程)
转载请注明:文章转载自(http://www.zikaogd.com)
下一篇:暂无
《广东自考网》免责声明:
1、由于考试政策等各方面情况的调整与变化,本网提供的考试信息仅供参考,最终考试信息请以省考试院及院校官方发布的信息为准。
2、本站内容部分信息均来源网络收集整理或来源出处标注为其它媒体的稿件转载,免费转载出于非商业性学习目的,版权归原作者所有,如有内容与版权问题等请与本站联系。联系邮箱:812379481@qq.com。





